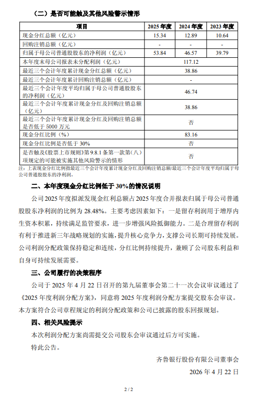
4月22日金融一线消息,发布2025年度利润分配方案,拟以实施权益分派股权登记日登记的普通股总股本为基数,向全体股东每10 股派发现金红利人民币 1.282 元(含税)。以截至 2025 年末的普通股总股本6,153,842,525 股为基数计算,拟派发现金红利总额为人民币7.89 亿元(含税)。叠加中期已派发的现金红利,2025 年度每 10 股合计派发现金红利人民币2.492元(含税),派发现金红利总额人民币 15.34 亿元(含税),占2025 年度合并报表归属于母公司普通股股东净利润的比例为 28.48%。







还没有评论,来说两句吧...