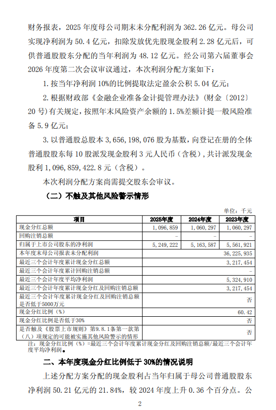
4月22日金融一线消息,发布2025 年度利润分配方案,拟每 10 股派发现金股利3 元人民币(含税)。贵阳银行表示,以普通股总股本 3,656,198,076 股为基数,向登记在册的全体普通股股东每 10 股派发现金股利 3 元人民币(含税),共计派发现金股利 1,096,859,422.8 元(含税)。本次利润分配方案尚需提交股东会审议。



4月22日金融一线消息,发布2025 年度利润分配方案,拟每 10 股派发现金股利3 元人民币(含税)。贵阳银行表示,以普通股总股本 3,656,198,076 股为基数,向登记在册的全体普通股股东每 10 股派发现金股利 3 元人民币(含税),共计派发现金股利 1,096,859,422.8 元(含税)。本次利润分配方案尚需提交股东会审议。



还没有评论,来说两句吧...