界面新闻记者 |
4月17日,万家基金发布重要人事变动公告,公司董事长方一天离任。
公告中,万家基金对方一天表达了敬意与感谢,称其在任期间为公司战略发展、人才培养、公司治理提升和稳健运营做出了重大贡献。
公开资料显示,方一天早年曾先后在上海财政证券公司、中国证监会系统、上证所信息网络有限公司任职。2014年10月,方一天加入万家基金,同年12月起担任公司董事;2015年2月至2016年7月任公司总经理;2015年7月起出任公司董事长至今。
在方一天掌舵的十余年间,万家基金取得了长足发展。Wind数据显示,截至2025年末,万家基金管理规模达到5954.93亿元,较2024年末增长956.30亿元,增幅为19.13%。公司公募管理规模在2015年末仅为229亿元,十年间规模增长超过25倍。业绩方面,根据国泰海通数据,截至2026年一季度末,万家旗下主动管理权益类基金最近十年收益率197.70%,在98家基金公司里位居第10位。
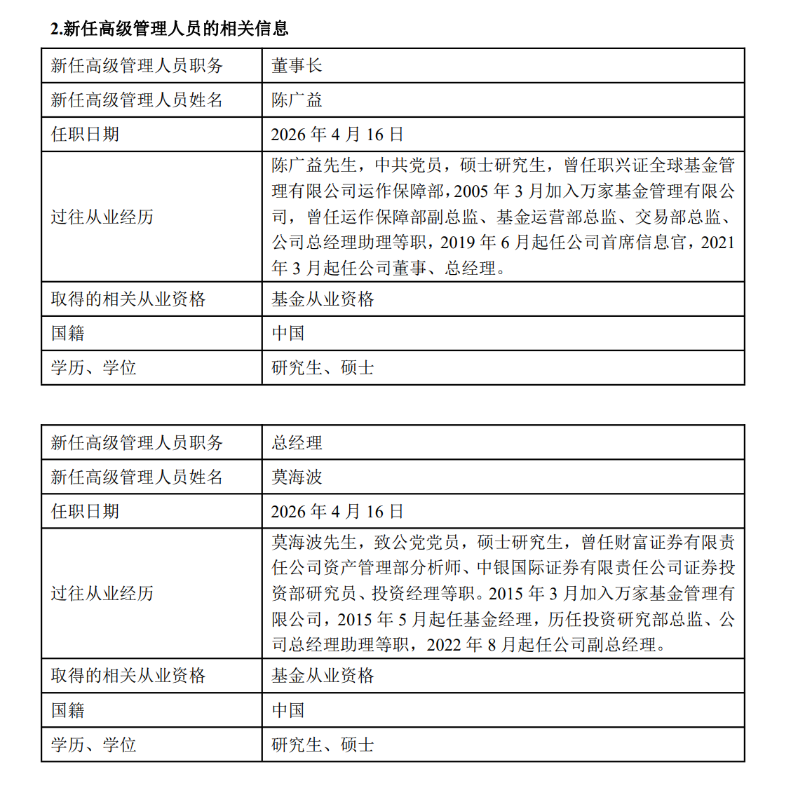
随着方一天的离任,万家基金内部管理层也将迎来相应调整。根据公告,现任总经理陈广益将接任董事长职务,现任副总经理莫海波将升任总经理。


这一由内部提拔核心人才接棒的安排,被市场解读为有利于保持公司战略方向的连续性和管理团队的整体稳定性。
陈广益是万家基金内部成长起来的资深管理者,其职业生涯与万家基金的发展深度绑定。他于2005年3月加入万家基金,至今已超过二十年。陈广益在万家基金先后担任运作保障部副总监、基金运营部总监、交易部总监以及总经理助理等一系列关键中后台管理岗位。2019年6月起,陈广益担任公司首席信息官,2021年3月升任公司总经理,目前同时担任公司党委副书记。
莫海波则是典型的投研出身的基金公司高管。他曾任财富证券资产管理部研究员,中银国际证券证券投资部研究员、投资经理等职。于2015年3月加入万家基金,先后担任投资研究部总监、总经理助理;2022年8月担任万家基金副总经理,并继续兼任基金经理,截至2025年末,其管理产品规模达127.02亿元。Wind数据显示,莫海波管理时间最长的产品是万家和谐增长A,自2015年5月接管以来,截至2026年4月16日,任职回报超过360%。
官网资料显示,万家基金成立时间于2002年8月23日,总部位于上海,注册资本3亿元。公司的两大股东分别为中泰证券(持股60%)和山东省新动能基金管理有限公司(持股40%)。
从229亿元到近6000亿元的跨越式增长,这一成绩单无疑亮眼。然而,拆解万家基金这6000亿元规模的内部结构可以发现,规模增长的质量与可持续性仍存在隐忧。其中,最为突出的问题在于货币基金占比过高,产品结构呈现明显的不均衡状态。
在万家基金接近6000亿元规模中,非货基金规模近4500亿元。近两年万家基金规模的增长也主要源于货币基金的增长。在监管大力提倡发展权益基金和ETF业务的导向下,万家基金接下来要寻找新的主线增长方向。
如何在新管理层过渡期内稳定公司基金规模,同时加快优化产品结构、降低对货币基金的过度依赖,将是陈广益与莫海波上任后面临的首要挑战。
界面新闻了解到,未来万家基金一方面会在主动权益领域持续强化“平台型、一体化、多策略”投研体系建设,持续加大研发投入;另一方面会重视被动指数业务的发展,目前万家基金ETF类型已覆盖宽基、行业主题、Smart Beta、港股通、QDII和债券ETF等六大类型,未来还将持续加大对ETF业务的投入。





还没有评论,来说两句吧...