界面新闻记者 |
时值“3·15”国际消费者权益日之际,金融消费者权益保护有关话题再次被热议。
从理财角度看,在过去的2025年,理财业务的严监管基调未变,监管机构对于银行因理财业务开出的罚单有增无减,对于银行理财子公司也开出了数张千万级罚单。
而另一边,银行违规销售理财产品、理财子公司操控业绩等涉及侵犯消费者权益的相关问题层出不穷。消费者在购买或咨询理财产品时,需注意哪些细节?
2025年理财子罚款金额接近翻倍
根据企业预警通数据,2025年,银行及相关责任人因理财业务违规共收到罚单79张,比2024年增加1张。

具体来看,这79张罚单所属总行共涉及22家银行,其中,浦发银行罚单数量最多,达到15张。
2025年1月,浦发银行安阳分行因贷后管理不到位、理财资金投资股权项目管理不到位等违规行为被国家金融总局安阳监管分局罚款245万元。
2025年12月,浦发银行因相关理财、代销等业务管理不审慎,员工管理不到位等行为被国家金融监督管理总局罚款1560万元,同时,浦发银行13名员工被予以警告、罚款或禁止从事相关职业/工作。
此外,所属于光大银行2025年的罚单数量为8张,建设银行、恒丰银行各领7张罚单,兴业银行6张。

从罚款金额看,界面新闻记者梳理企业预警通数据发现,79张罚单共涉及罚款金额超1.2亿元,相比2024年涉及理财业务的罚单罚款金额微降3.62%。
其中,恒丰银行因相关贷款、票据、理财等业务管理不审慎,监管数据报送不合规等违规行为,被国家金融监管总局罚款6150万元,成为上述79张罚单中最贵的一张。
此外,2025年1月,工商银行私人银行部因理财业务资金投资运作违规、违反审慎经营规则被上海金融监管局罚款950万元;2025年3月,上海农商行因对理财产品投资的信托资产估值不合理、开展理财业务违反公平交易等违规行为被上海金融监管局罚款860万元。
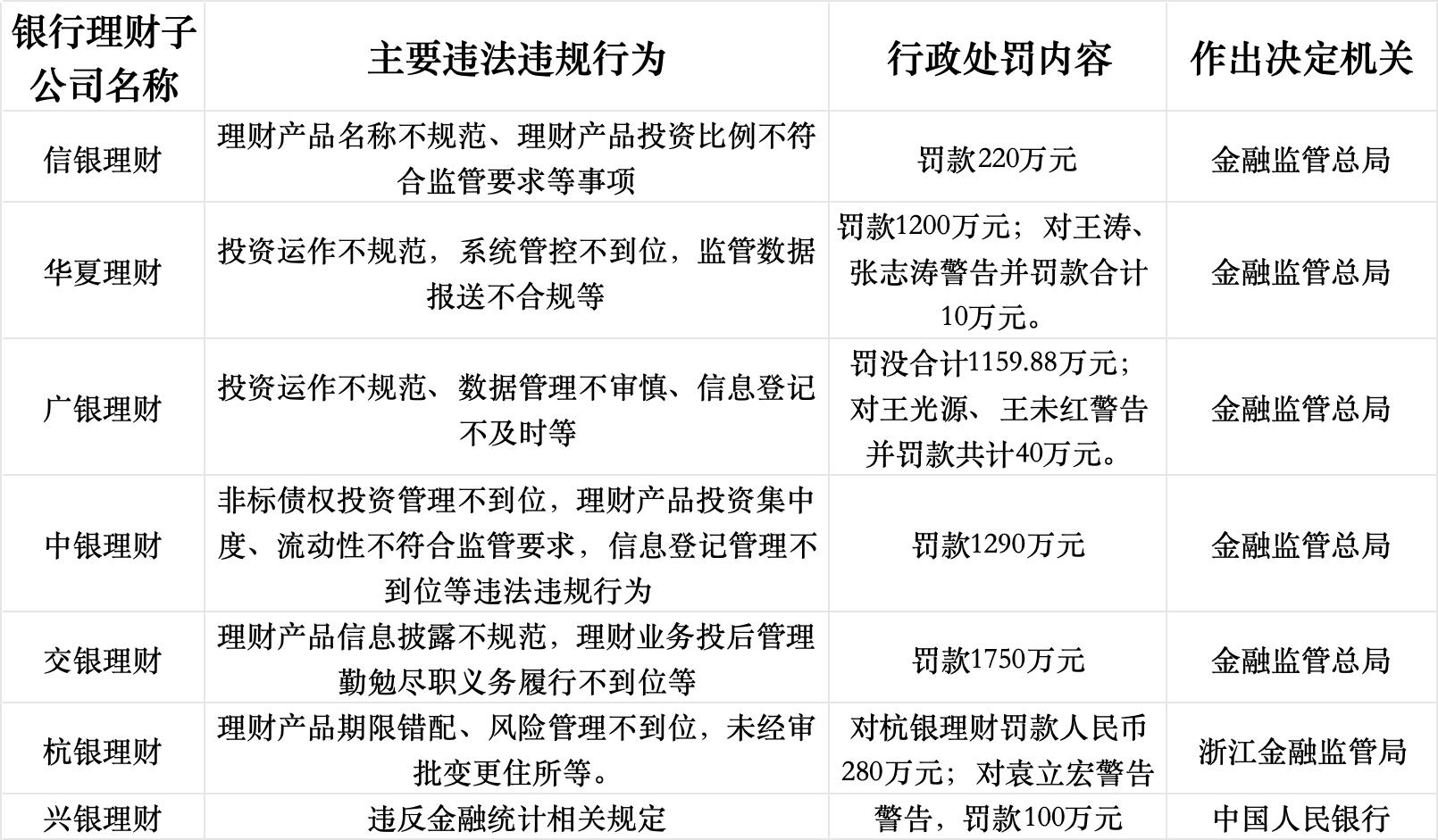
从2025年银行理财子公司的罚单情况来看,据界面新闻记者不完全统计,2025年,交银理财、中银理财、广银理财、华夏理财、信银理财、兴银理财、杭银理财等机构收到监管罚单。
从金额来看,上述银行理财子公司2025年被罚没金额共计约6000万元,相比2024年罚金总和接近翻倍。
其中,交银理财因理财产品信息披露不规范,理财业务投后管理勤勉尽职义务履行不到位等行为被金融监管总局罚款1750万元,在上述罚单中金额最大。

“2025年全年理财相关处罚数据已为未来定下了严监管基调,预计这一趋势将延续至今年。”素喜智研高级研究员苏筱芮告诉界面新闻,从数据看,仅2025年上半年,理财子公司的罚单总额就已经逼近2024年全年总和,表明针对理财业务的合规行动频次有所加大,也意味着机构违规成本将持续走高。
博通咨询金融行业首席分析师王蓬博也有类似观点,“从目前行业数据和监管动作来看,理财业务严监管会保持常态化高压,不会出现明显放松,监管重心会从集中整治转向全流程穿透式管控,针对操纵业绩、违规打榜、信息披露不规范、销售误导等行为,监管会继续强化处罚力度并落实双罚制,同时完善产品估值、信披、适当性、内控等规则体系,推动机构回归资管本源,行业整体会在合规框架下平稳运行。”王蓬博对界面新闻表示。
“此外,‘双罚制’成为理财罚单标配,也为理财相关从业人员敲响了警钟,从业者需引以为戒强化合规意识,从源头杜绝工作流程中的合规漏洞。”苏筱芮补充道。
消费者如何避开理财“套路”?
从上述银行及其理财子公司的违规行为来看,代客理财操作不合规、投资运作不规范是被处罚的主要原因。
除公开的罚单之外,界面新闻记者注意到,在监管趋严的2025年,理财行业仍然存在操控业绩、“打榜”营销的“乱象”,俨然成为业内“公开的秘密”。
收益“打榜”营销是指部分理财公司通过“养壳产品”人为操控收益表现,即先以小规模产品包装出短期高收益率,吸引客户买入,此后不久就业绩“变脸”,回到真实的收益水平。在某社交平台,理财产品收益率“一买就降”成为“吐槽”重点。
不过,这一现象已被监管部门关注并出手整治。近日有报道称,多家银行理财公司因为“收益打榜”而被监管予以处罚。
虽有监管大力整治理财违规行为,但作为消费者,如何在最初避开选择购买理财产品时的重重“套路”,保护自身权益?
“消费者在购买理财产品或咨询理财业务时,首先需要如实评估自身的风险承受能力,切勿为了购买某款产品而隐瞒真实情况或配合销售人员‘调整’答案。”苏筱芮对界面新闻表示,其次需要意识到,随着银行理财全面迈向净值化时代,“保本保收益”已成历史,需仔细阅读销售文件,认真了解投资范围、风险等级、申赎规则、费率等信息,警惕“高收益”等诱导性质的话术。另在渠道方面选择银行正规线下网点或是银行官方App,防范被不法分子、违规人员钻漏洞实施欺诈。
王蓬博提醒道,“要优先选择持牌金融机构和具备从业资质的销售人员,主动完成风险承受能力评估,不购买与自身风险等级不匹配的产品,仔细阅读产品合同、说明书、风险揭示书,重点核查产品类型、投资方向、期限、流动性安排、费用及业绩比较基准,警惕保本保收益、夸大收益等误导性宣传,留存全部业务凭证便于后续维权。”
诚然,金融机构自身落实“卖者尽责”才是第一要义。
苏筱芮对界面新闻表示,对于理财机构而言,需强化“卖者尽责”的落地执行,切实履行适当性义务,严禁在销售过程中采取诱导等不当方式;制度层面则需完善投诉处理流程,在官网、App等主要渠道定期公示与更新相关消保流程与联系方式;同时也要在日常工作中落实“卖者尽责”前提下“买者自负”相关的金融宣教。
“投资者也要树立买者自负的理性投资理念,认清净值型产品的风险属性,通过正规渠道维护自身合法权益。”王蓬博补充道。





还没有评论,来说两句吧...